首页
魅力天水
工作动态
政务服务
政务公开
文旅资讯
首页
党的建设
政策法规
人事教育
资源开发
产业发展
乡村旅游
公共服务
文化艺术
广播电视
智慧文旅
非遗传承
文物保护
宣传营销
市场监管
行政执法
行业协会
民间社团
魅力天水
天水概况
乐游天水
图说天水
天水视听
工作动态
省厅动态
区县信息
通知公告
工作动态
中央要闻
国务院信息
政务服务
政务公开
政府信息公开指南
政府信息公开制度
法定主动公开内容
政府文件
政府信息公开年报
依申请公开
文旅资讯
历史文化
美文分享
线路产品
旅游地图
交通信息
招商项目
常用电话
企业名录
政府信息公开
政府信息公开指南
政府信息公开制度
法定主动公开内容
履职依据
法律
行政法规
地方性法规
部门规章
领导分工
机构设置
单位简介
局机关
直属单位
工作会议
党组会议
理论学习会议
其他会议
人事信息
行政许可
预算决算
行政执法
重大项目
重大民生信息
权职清单
出行提示
建议提案办理
涉企优惠政策
回应关切
政府文件
政府文件分类
规范性文件
政策解读
政府信息公开年报
2025年
2024年
2023年
2022年
2021年
2020年
2019年
2018年
2017年
2016年
2015年
2014年
依申请公开
申请须知
申请指南
申请流程
申请表格下载
在线申请
申请结果查询
政策解读
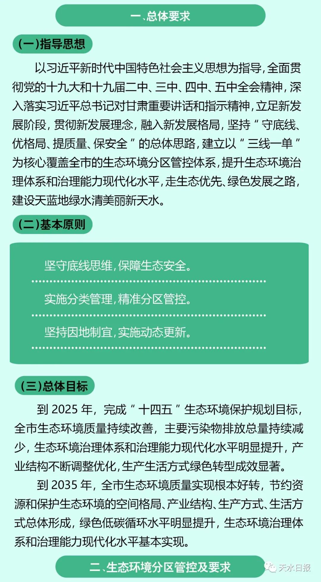
政策解读 | 天水市“三线一单”生态环境分区管控实施方案
2021-07-28
点击: