四、开放方式和要求
第十六条 文物建筑阐释和展示主要采用建筑实物陈列展示、建筑图文信息展览、设计建筑游线、导览和讲解、应用多媒体和建设网站等方式,说明文物建筑的历史、艺术、科学价值及相关的社会、文化、事件、人物关系及其背景,为增进公众对文物建筑的认知。文物建筑的阐释和展示应在研究基础上,采用多种方式真实、准确、生动地展现文物建筑的价值特征。
(一)文物建筑展示方式可采取本体展示、陈列展示、标识展示、数字展示等。
(二)文物建筑阐释可采用建立图文展示系统、解说导览系统,举办文化教育活动、文化艺术活动、公众考古活动等方式。
(三)鼓励采用新技术、新理念科学阐释和展示文物建筑的价值。
(四)鼓励开展公众参与、体验、互动式活动。
第十七条 文物建筑开放使用建设应坚持最小干预原则,不得影响文物建筑原有的形式、格局和风貌,不得改变结构体系,不得损毁文物建筑、影响文物价值。开放使用相关建设项目应按照法律法规要求履行相应报批程序。
(一)应合理控制开放使用范围、内容和强度,修缮过程中应充分考虑开放使用,避免二次装修、空间改造、设施设备装配影响文物安全。
(二)装修应确保建筑结构安全,优先使用传统材料和工艺做法,并符合节能环保及防火要求。
(三)文物建筑现状适用的空间结构和设施设备应优先利用。新增设施设备应首先评估对文物建筑结构安全的影响,有利于文物建筑装饰陈设和结构保护,与环境相协调,并利于日常巡查、监测和维修。
(四)新建设施应充分尊重现有建筑,形式、体量、高度和外观色彩应与文物建筑相协调。
(五)加强对捐赠行为的管理,不得以捐赠为名随意添建建筑、设施、塑像、碑刻等。
第十八条 文物建筑开放应体现公益性和社会性导向,鼓励社会力量参与文物建筑开放工作,成立志愿者队伍,提供义务讲解和免费服务。
各利益相关方应可通过签订合同、协议等方式确保各方合法权益。用于经营性的开放使用活动收益应有一定比例用于文物建筑的日常保养维护。
五、日常管理与维护
第十九条 开放使用方应熟知文物保护的基本要求,加强日常开放管理和保养维护。
(一)应建立日常管理制度,并落实具体负责人和职责分工。
(二)文物建筑产权人、开放使用人应签订协议,明确文物安全、保养维护、监督管理等方面各方责任和义务。
第二十条 文物建筑的日常开放管理工作主要包括:
(一)及时向社会公布开放信息。
(二)应按照《文物消防安全检查规程》、《文物建筑消防管理规则》等相关安消防法律法规,落实安消防责任和措施,配备安消防设施设备,规范用火用电行为,制定安全措施和应急预案,做好定期安消防检查、记录和相关培训工作。
(三)定期评估开放效果,包括文物安全、开放成效、管理措施、游客和周边社区满意度等,并根据评估结果作出适当调整。
第二十一条 文物建筑的日常保养维护工作主要包括:
(一)重点巡查游客量大、开放时间长、使用频率较高的区域,了解、记录文物建筑内电力、电信、燃气、供暖、给排水等设施设备使用情况,及时排除安全隐患。
(二)定期巡查和保养维护文物建筑的屋面、大木构架、楼地面、月台、台明、栏杆等脆弱、易损部位,以及院落排水、山石、驳岸、游步道、护坡等安全隐患部位,按技术规程开展保养维护工作。发现重大文物病害及安全隐患,应及时报告上级主管部门和地方文物行政部门,并采取必要的保护措施。
第二十二条 鼓励文物建筑开放使用方开展以下工作:
(一)采用新技术动态监测文物安全、环境状况、参观人流和活动情况等,监测数据建档保管。
(二)建立公众信息平台,利用网络等新媒体、新技术及时公布科研成果、管理情况和活动信息,促进本地居民、游客、专家学者、企事业单位、志愿者等参与文物保护交流与合作,优化开放使用,推动文化建设。

图 文物建筑开放参考流程

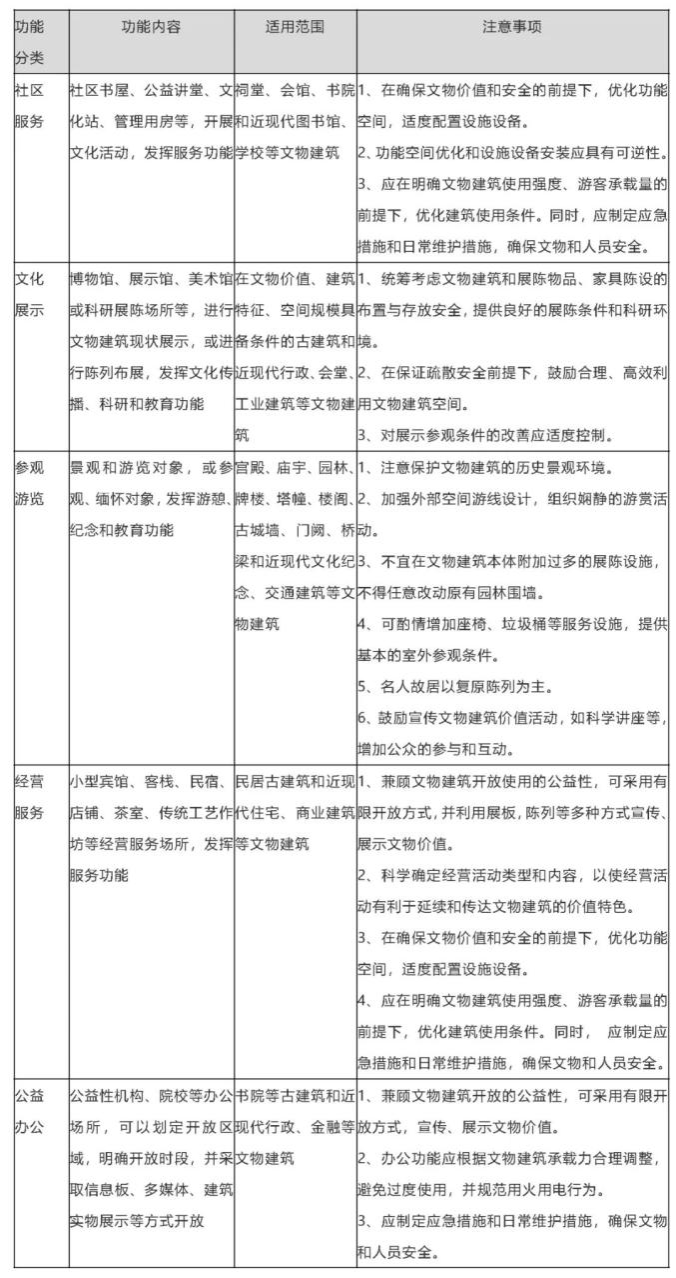
图 文物建筑开放使用功能分析表