按照《关于开展第二批国家数字乡村试点工作的通知》工作部署,中央网信办会同农业农村部、国家发展改革委、工业和信息化部、民政部、生态环境部、商务部、文化和旅游部、中国人民银行、市场监管总局、国家数据局等10部门组织开展了第二批国家数字乡村试点遴选工作。
经地区推荐申报、材料评审、线上答辩等环节,形成了第二批国家数字乡村试点入选名单,现将名单予以公示,如有异议,请于公示期内通过电话、邮箱等形式联系反馈,反映情况须真实客观,并请提供相关证明材料。
公示时间:2024年6月17日至6月21日
联系电话:010-55635550
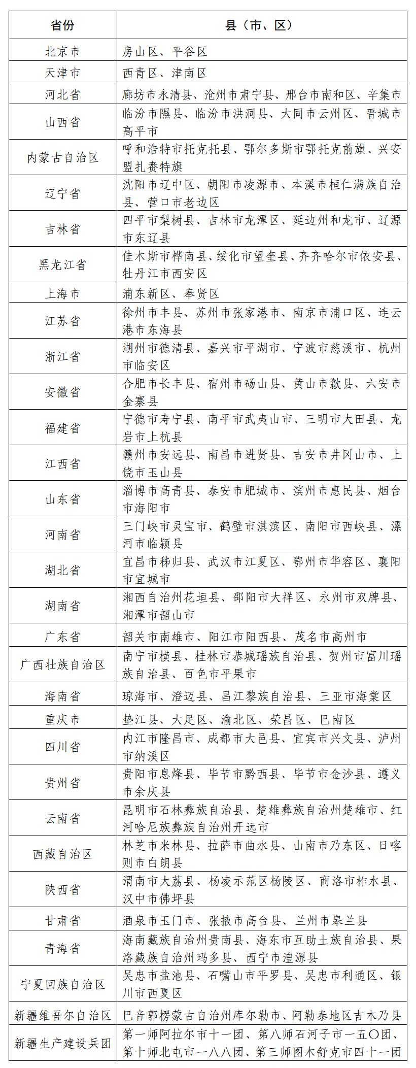
附件:第二批国家数字乡村试点入选名单
中央网信办信息化发展局
2024年6月17日

相关信息:
国家数字乡村试点地区名单公布(2020年10月23日)
近日,中央网信办、农业农村部、国家发展改革委、工业和信息化部、科技部、市场监管总局、国务院扶贫办联合印发《关于公布国家数字乡村试点地区名单的通知》(以下简称《通知》),公布首批国家数字乡村试点地区名单(附后),并对抓紧组织开展试点工作提出了具体要求。
《通知》指出,各省级相关部门要深入贯彻落实《数字乡村发展战略纲要》,切实加强试点工作的组织领导,强化统筹协调和上下联动,把准试点方向,完善政策支持,抓好督促落实,务求取得实效。
《通知》强调,试点地区要落实试点工作主体责任,健全领导工作机制和跨部门推进机制,统筹用好相关政策和资源,围绕《关于开展国家数字乡村试点工作的通知》提出的7个方面试点内容,坚持目标导向、问题导向、结果导向,结合实际,因地制宜,有力有序推进试点工作,避免重复建设。
《通知》要求,试点地区要进一步细化实化试点工作计划,提出具体可操作、可落地的举措,制定相应时间表和路线图,扎实推进试点工作。七部委将开展数字乡村试点评价工作,建立试点评价体系、动态监测和退出机制。试点地区如有违法违规行为、重大风险隐患或试点推进不力的情况,将取消其试点资格。
国家数字乡村试点地区名单
