各省、自治区、直辖市人民政府,国务院各部委、各直属机构:
经研究论证,国务院决定取消40项国务院部门实施的行政许可事项和12项中央指定地方实施的行政许可事项。另有23项依据有关法律设定的行政许可事项,国务院将依照法定程序提请全国人民代表大会常务委员会修订相关法律规定。
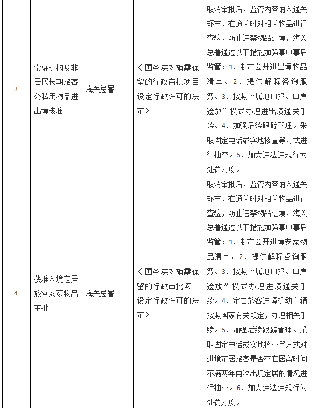
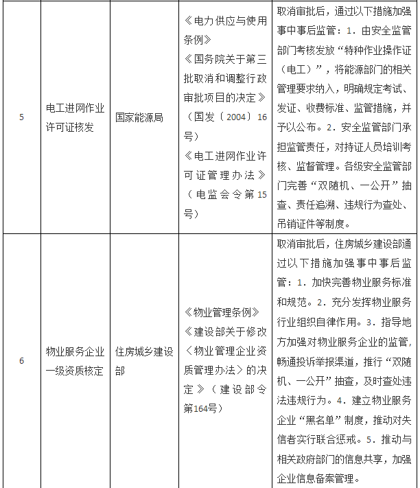
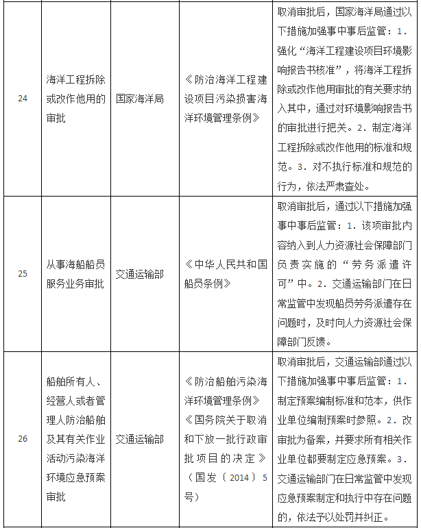
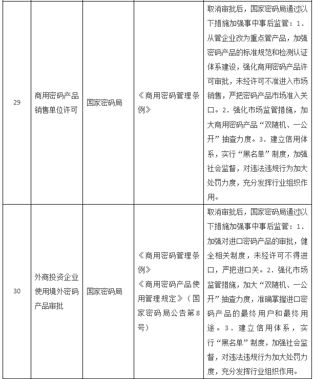
以上公布取消的行政许可事项,其中市场已具备自我调节能力的事项改革后,相关部门的管理职能要重点转向制定行业标准规范,加强事中事后监管,惩处违法违规行为,维护市场秩序;由同一部门对相同内容进行重复审批的事项改革后,相关部门在削减重复审批、合并办事环节的同时,要进一步强化保留审批事项的准入把关作用,发挥认证管理的积极作用,落实监管责任,防止出现监管盲区;由不同部门多道审批改为负主要责任的部门一道审批的事项改革后,不再实施审批的部门负责制定有关行业标准规范,负责审批的部门按标准规范审核把关,遇到特殊疑难问题通过内部征求意见解决,部门间要优化工作流程,压缩审批时限,便利企业办事。改革涉及的部门要制定完善事中事后监管细则,自本决定发布之日起20个工作日内将适宜公开的向社会公布并加强宣传、确保落实。各地区、各部门要抓紧做好衔接工作,认真落实事中事后监管责任,坚决维护公平公正的市场秩序。
附件:1.国务院决定取消的国务院部门行政许可事项目录(共计40项)
2.国务院决定取消的中央指定地方实施的行政许可事项目录(共计12项)
国务院
2017年9月22日
(此件公开发布)
附件1
国务院决定取消的国务院部门行政许可事项目录
(共计 40 项)






















附件2
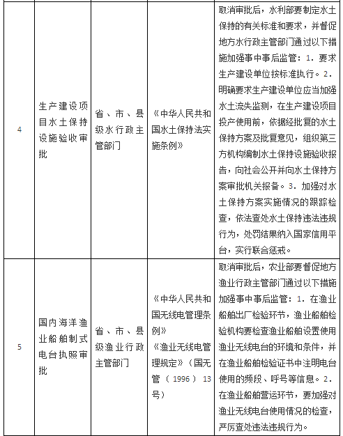
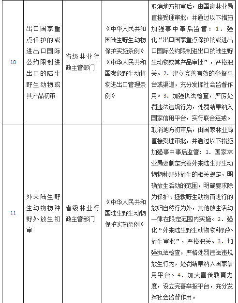
国务院决定取消的中央指定地方实施的行政许可事项目录
(共计12项)





