2021年全国卫生专业技术资格及护士执业资格考试(“两考”)工作将于4月10日开始,统一组织实施。为做好新冠肺炎疫情防控常态化下考试工作,保障广大考生和考试工作人员的生命安全和身体健康,确保2021年甘肃考区“两考”工作平稳有序,现将我省疫情防控防疫须知告知如下:
一、为避免疫情影响,建议考生考前尽量不要离甘,并做好自我健康监测,注意个人卫生和防护。近期,非必要不要前往云南省瑞丽市。
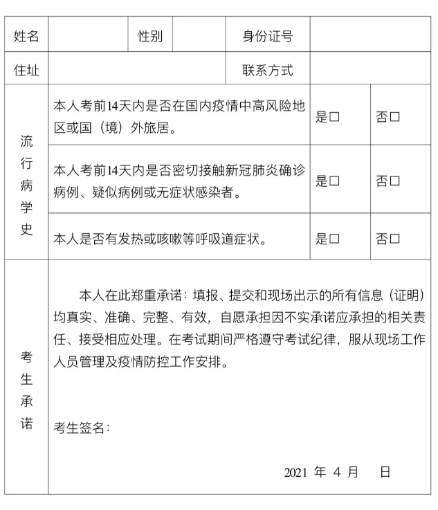
二、考生本人及密切接触者存在:考前14日内出现发热(体温≥37.3℃)、咳嗽、乏力、呼吸困难、腹泻等病状;中高风险地区及云南省瑞丽市等疫情重点地区旅居史;与新冠肺炎病例、无症状感染者、疑似病例接触史,考前28日内境外(含香港、台湾)旅居史等和《2021年甘肃考区卫生专业技术资格和护士执业资格考试考生健康旅居申报及承诺书》中排查的情况,应及时联系所在报名点,提供考前3日内核酸检测阴性证明等相关材料,根据具体情况及我省有关规定,评估可否正常参加考试。因执行防疫规定需要进行隔离观察或隔离治疗,无法参加考试的考生,视同放弃考试。
三、考生入场时必须出示健康码(绿码)、身份证、准考证,佩戴口罩、乳胶手套,检测体温,核验身份(身份证、准考证)。考生应试时,应携带《2021年甘肃考区卫生专业技术资格和护士执业资格考试考生健康旅居申报及承诺书》,参加考试并统一交给考场工作人员。凡隐瞒或谎报旅居史、接触史、健康状况等,不配合工作人员进行防疫检测、询问、排查、送诊等造成严重后果的,将依法依规进行处理。考生考试当天要采取合适的出行方式,至少提前1个小时到达考场,并自备医用外科口罩或一次性医用口罩,做好个人防护工作,与他人保持安全间距。考试期间,应全程佩戴口罩,但在接受身份验证时须临时摘除口罩。不与无关人员交流,在入场及考后离场等人群聚集环节保持安全距离。
四、 考生入场前应主动配合接受体温检测,出示健康码绿码和通信大数据行程码,现场测量体温正常(<37 .3℃),方可进入考试区域。体温测量若出现发热等异常症状的人员,应至临时留观区复测体温。复测仍超过37.3℃的,经考点现场医疗卫生专业人员评估后,具备参加考试条件的,在隔离考场参加考试;考试结束后,按相关疾控部门要求处理。持相关检测报告参加考试的考生,应将报告交给考务人员核查。
五、考前3天有发热、干咳等异常症状的考生,应在入场检测体温前主动向工作人员报告,经考点现场医疗卫生专业人员评估后,具备参加考试条件的,在临时隔离考场继续考试;不具备相关条件的,按相关疾控部门要求处理。
考试过程中出现发热、咳嗽、腹泻等异常症状的须接受专业评估,确需在隔离试室考试的须服从工作人员安排。不得隐瞒本人健康状况和旅居行程,不得故意压制已有的发热、咳嗽、腹泻等异常症状。如因故意瞒报、漏报以上情况后参加考试,造成疫情传播或其他严重后果的,将承担相应法律责任。如有异常症状,应主动上报。
六、从疫情中风险地区等进入甘肃省境内的,需提供7日内核酸检测阴性证明及健康码(绿码),并需居家健康观测14天;从低风险区进入甘肃境内的,需要提供健康码(绿码)。因集中隔离期未满,或仍处于新冠肺炎治疗期、复阳期、出院观察期,以及因其它个人原因无法参加考试的考生,视同放弃本次考试。
七、考生须严格遵守国家、甘肃省相关防疫管理规定,服从现场工作人员管理。不得隐瞒行程、隐瞒病情、瞒报健康情况。若故意隐瞒以上情况并且参加考试,造成传染病传播或流行者,依法承担相应责任。
温馨提示:
请考生如实填写或申报相关信息。如因隐瞒或虚假填报引起检疫传染病传播或者有传播严重危险而影响公共安全的后果,将承担相应法律责任,由有关部门按照《中华人民共和国刑法》、《治安管理处罚法》、《传染病防治法》和《关于依法惩治妨害新型冠状病毒感染肺炎疫情防控违法犯罪的意见》等法律法规处罚和制裁。
2021年甘肃考区卫生专业技术资格和护士执业资格考试考生健康旅居申报及承诺

考生可点击下方阅读原文及扫描下方二维码下载附件《2021年甘肃考区卫生专业技术资格和护士执业资格考试考生健康旅居申报及承诺书》
