各市、自治州人民政府,甘肃矿区办事处,兰州新区管委会,省政府各部门,中央在甘各单位:
省发展改革委《关于在重点工程项目中大力实施以工代赈促进项目区群众就业增收的实施方案》已经省政府同意,现转发给你们,请认真抓好落实。
甘肃省人民政府办公厅
2022年10月28日
(此件公开发布)
关于在重点工程项目中大力实施以工代赈
促进项目区群众就业增收的实施方案
省发展改革委
为充分发挥以工代赈政策作用,促进群众就近就业增收,根据《国务院办公厅转发国家发展改革委关于在重点工程项目中大力实施以工代赈促进当地群众就业增收工作方案的通知》(国办函〔2022〕58号)精神,结合我省实际,制定本实施方案。
一、总体要求
(一)指导思想。以习近平新时代中国特色社会主义思想为指导,全面贯彻党的二十大精神,深入贯彻习近平总书记对甘肃重要指示要求,按照党中央、国务院决策部署和省第十四次党代会工作部署,进一步扩大以工代赈规模,拓展以工代赈实施范围,切实发挥以工代赈在就业促进、基本建设、收入分配、区域发展等方面的综合性政策效应,将其作为巩固拓展脱贫攻坚成果、全面推进乡村振兴的重要举措,有力推动经济社会高质量发展。
(二)主要目标。“十四五”期间,聚焦经济社会发展关键领域和薄弱环节,积极扩大有效投资,谋划推动一批既利当前、又利长远的重点工程项目,为实施以工代赈提供广阔空间。通过在重点工程项目中大力实施以工代赈,有效带动大量群众,特别是农村低收入群体就近务工就业、提高就业技能、激发内生动力、拓宽收入渠道,发挥好以工代赈拓岗位、稳就业、保民生的重要作用。
二、实施范围
(一)实施对象。大力推动政府投资的重点工程项目实施以工代赈,积极鼓励非政府投资的重点工程项目、政策性金融性开发工具和地方政府专项债项目实施以工代赈,吸纳当地群众就近务工,有效扩大就业容量。(责任单位:省发展改革委、省教育厅、省财政厅、省人社厅、省生态环境厅、省住建厅、省交通运输厅、省水利厅、省农业农村厅、省文旅厅、省卫生健康委、省林草局、省体育局、省乡村振兴局、兰州铁路局、省民航机场集团、省铁投集团,各市(州)、县(市、区)政府。以下均需各市(州)、县(市、区)政府落实,不再一一列出)
(二)具体范围。
1.交通领域,主要包括高速铁路、普速铁路、城际和市域(郊)铁路、城市轨道交通,高速公路、普通国省干线、沿边抵边公路,港航设施,机场,公路客货运站等。(责任单位:省交通运输厅、省发展改革委,兰州铁路局、省民航机场集团、省铁投集团)
2.水利领域,主要包括水库建设、大中型灌区新建和配套改造、江河防洪治理等。(责任单位:省水利厅、省发展改革委)
3.农业农村领域,主要包括高标准农田、现代农业产业园等产业基础设施、农村人居环境整治提升、农业面源污染治理等。(责任单位:省农业农村厅、省乡村振兴局、省发展改革委)
4.城镇建设领域,主要包括城市更新、城市地下综合管廊、城市排水防涝、城市燃气管道等老化更新改造、保障性住房、县城补短板强弱项、产业园区配套基础设施、城镇污水垃圾处理设施以及教育、卫生、文化、体育、旅游公共服务项目等。(责任单位:省住建厅、省教育厅、省文旅厅、省卫生健康委、省体育局、省发展改革委)
5.生态环境领域,主要包括造林绿化、沙化土地治理、退化草原治理、水土流失和荒漠化综合治理、河湖和湿地保护修复、森林质量精准提升、水生态修复等。(责任单位:省林草局、省生态环境厅、省水利厅、省发展改革委)
6.能源领域,主要包括电力、油气管道、可再生能源等。(责任单位:省发展改革委)
7.灾后恢复重建领域,主要包括基础设施恢复和加固、生产条件恢复、生活环境恢复等。(责任单位:省发展改革委、省住建厅、省交通运输厅、省水利厅、省农业农村厅、省应急厅)
三、加强推动部署
(一)研究制定各领域建设任务和用工环节指导目录。省、市发展改革部门会同交通、水利、农业农村等部门和有关单位,结合工作实际,制定本级重点工程项目中能够实施以工代赈的建设任务和用工环节指导目录,充分挖掘重点工程项目中场地平整、土方挖运、临时工程搭建、构件预制、后勤保障及看护养护等方面的用工潜力,在临工、散工、小工等技术要求不高的用工岗位优先吸纳项目区群众。(责任单位:省发展改革委、省教育厅、省人社厅、省生态环境厅、省住建厅、省交通运输厅、省水利厅、省农业农村厅、省文旅厅、省卫生健康委、省应急厅、省林草局、省体育局、省乡村振兴局,兰州铁路局、省民航机场集团、省铁投集团)
(二)逐级制定年度重点项目清单。教育、生态环境、住建、交通、水利、农业农村、文化旅游、卫生健康、林草、体育、乡村振兴等省直部门和单位要根据国家和全省中长期发展规划、专项规划,统筹考虑项目建设内容、用工条件、群众务工需求等,梳理适用以工代赈的重点工程项目,会同省发展改革委制定印发省级层面年度项目清单。督促指导市、县逐级建立适用以工代赈的重点工程项目清单,定期调度工作进展情况。(责任单位:省教育厅、省生态环境厅、省住建厅、省交通运输厅、省水利厅、省农业农村厅、省文旅厅、省卫生健康委、省林草局、省体育局、省乡村振兴局、省发展改革委,兰州铁路局、省民航机场集团、省铁投集团)
四、规范项目实施
(一)明确前期工作要求。实施以工代赈的重点工程项目在编制可行性研究报告、资金申请报告等要件时,要以适当形式体现能够实施以工代赈的建设任务和用工环节,在社会效益评价部分充分体现带动项目区群众就业增收、技能提升等预期成效。初步设计或施工图设计文件要明确实施以工代赈的具体建设内容、用工环节、就业岗位和劳务报酬规模等。相关部门要在批复、下达投资计划或建设任务等文件中明确以工代赈相关任务和吸纳当地群众务工就业相关要求。重点工程项目业主单位在招投标过程中要明确以工代赈任务、吸纳当地群众务工及劳务报酬发放等方面要求,与施工单位签订施工承包合同中也要明确以工代赈方式实施的相关任务和要求。(责任单位:省发展改革委、省教育厅、省财政厅、省人社厅、省生态环境厅、省住建厅、省交通运输厅、省水利厅、省农业农村厅、省文旅厅、省卫生健康委、省应急厅、省林草局、省体育局、省乡村振兴局、兰州铁路局、省民航机场集团、省铁投集团)
(二)做好实施阶段务工组织工作。
1.积极动员当地群众参与。相关行业主管部门要督促重点工程项目业主单位、施工单位根据能够实施以工代赈建设任务和用工环节的劳务需求,充分创造就业岗位,明确项目所在县域内可提供的务工岗位、务工技能、用工人数及时间等要求,向相关县级人民政府告知用工计划。项目所在地县级人民政府要加强政策宣讲和劳动力状况摸底调查,组织动员当地群众积极参与工程建设,并与业主单位、施工单位建立劳务沟通协调机制,优先解决易地搬迁安置区劳动力、返乡农民工、脱贫人口和防止返贫监测对象等低收入群体务工就业。培育壮大劳务公司、劳务合作社、村集体经济组织等,提高当地群众劳务组织化程度。(责任单位:省发展改革委、省教育厅、省人社厅、省生态环境厅、省住建厅、省交通运输厅、省水利厅、省农业农村厅、省文旅厅、省卫生健康委、省应急厅、省林草局、省体育局、省乡村振兴局,兰州铁路局、省民航机场集团、省铁投集团)
2.及时足额发放劳务报酬。各市(州)、县(市、区)政府要督促项目施工单位尽量扩充以工代赈就业岗位,合理确定以工代赈劳务报酬标准,尽可能增加劳务报酬发放规模。对于重点工程项目中通过以工代赈方式实施的建设任务,在编制工程概算时,要充分考虑实施以工代赈的特点,科学合理测算需用于发放劳务报酬的资金规模。施工单位要建立统一规范的实名制用工名册和劳务报酬发放台账,劳务报酬发放台账需送县级发展改革、人社部门备案。监理单位也要将务工组织管理和劳务报酬发放等作为工程监理的重要内容。劳务报酬原则上由施工单位(或劳务公司)通过银行卡直接发放至务工者本人,坚决杜绝劳务报酬发放过程中拖欠克扣、弄虚作假等行为。(责任单位:省发展改革委和各有关部门指导地方政府相关部门及项目主体推进落实)
3.统筹开展劳动技能培训。各市(州)、县(市、区)要统筹各类符合条件的培训资金和资源,向重点工程中实施以工代赈的项目倾斜。要充分利用施工单位在施工场地、机械设备和技术力量等方面的优势条件,采取“培训 上岗”“职校 工地”等方式,有计划、有目标地开展安全生产和劳动技能培训。依托中央预算内投资和财政衔接推进乡村振兴补助资金以工代赈项目开展以工代训,按照政策规定委托中等职业技术学校、技工院校,有针对性地开展劳动技能、机械设备操作和安全生产等方面的培训,为重点工程项目提前培养熟练劳动力,提高务工群众岗位适应水平。(责任单位:省发展改革委和各有关部门指导地方政府相关部门及项目主体推进落实)
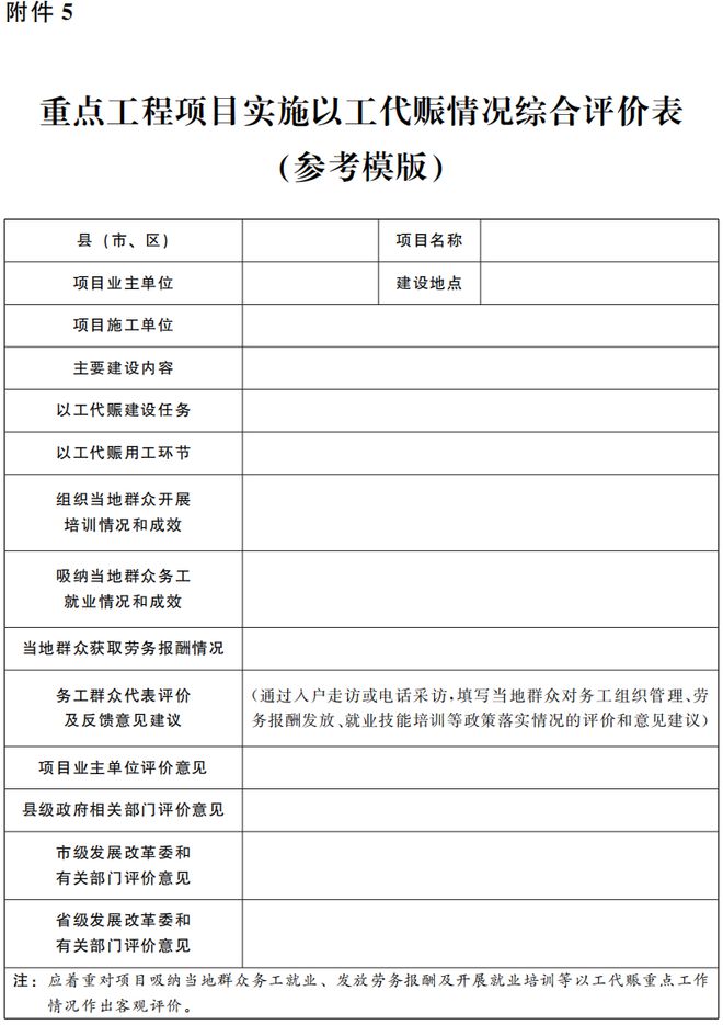
(三)做好竣工验收评价。项目建成后,由项目竣工验收单位会同相关部门、业主单位、施工单位和项目所在地县级人民政府对以工代赈实施情况联合开展综合评价,重点围绕组织吸纳群众务工、劳务报酬发放、开展劳动技能培训和安全生产培训,以及务工群众满意度等情况开展评价。评价结果作为项目竣工验收、审计决算的重要参考。(责任单位:省发展改革委和各有关部门指导地方政府相关部门及项目主体推进落实)
五、强化保障措施
(一)加强组织领导,形成工作合力。实行省级协调、市县抓落实的工作机制,省发展改革委要同相关行业部门加强协调,密切配合,形成合力,统筹推进各项工作,确保重点工程项目实施以工代赈措施落地见效。相关市(州)、县(市、区)政府要落实属地责任,加强与项目业主单位、施工单位的沟通衔接,抓好以工代赈务工人员组织、劳动技能培训和安全生产培训、劳务报酬发放监管等具体工作。(责任单位:省发展改革委、省教育厅、省人社厅、省生态环境厅、省住建厅、省交通运输厅、省水利厅、省农业农村厅、省文旅厅、省卫生健康委、省应急厅、省林草局、省体育局、省乡村振兴局,兰州铁路局、省民航机场集团、省铁投集团)
(二)加大投入力度,发挥政策效应。利用以工代赈中央预算内投资实施一批重点工程配套设施建设项目,劳务报酬占中央资金比例提高到30%以上;利用中央财政衔接推进乡村振兴补助资金(以工代赈任务方向)支持符合条件的农村小型公益性基础设施建设;省级财政衔接推进乡村振兴补助资金(以工代赈任务方向)可以支持重点工程配套设施建设项目中符合政策规定的农村小型公益性基础设施建设。利用财政衔接推进乡村振兴补助资金,对与巩固拓展脱贫攻坚成果同乡村振兴有效衔接有关的重点工程项目中符合条件的务工人员,适时开展务工技能专项培训。有关部门(单位)在批复项目、下达资金时,对年度以工代赈重点工程项目清单中符合条件的项目优先予以支持。市(州)、县(市、区)政府要根据自身财力积极安排以工代赈专项资金,统筹相关领域财政资金,加大以工代赈投入。鼓励各类金融机构依法依规加大对实施以工代赈项目的融资支持力度。引导民营企业、社会组织等各类社会力量采取以工代赈方式组织实施公益性项目。(责任单位:省发展改革委、省教育厅、省财政厅、省人社厅、省生态环境厅、省住建厅、省交通运输厅、省水利厅、省农业农村厅、省文旅厅、省卫生健康委、省应急厅、省林草局、省体育局、省乡村振兴局,兰州铁路局、省民航机场集团、省铁投集团)
(三)加强监管评估,树立激励导向。各级发展改革部门(或重点工程项目管理部门)要坚决落实以工代赈政策要求,联合相关部门、项目业主单位对本地区重点工程项目实施以工代赈情况加强监管检查,进行定期调度、实地督导、联合调研,并纳入现有以工代赈工作成效综合评价范围。对积极主动、成效明显的予以总结宣传和激励表扬,并通过安排国家和省级以工代赈专项投资等多种方式给予倾斜支持。相关部门要将本领域重点工程项目实施以工代赈工作成效纳入现有考核评价范围。(责任单位:省发展改革委、省教育厅、省人社厅、省生态环境厅、省住建厅、省交通运输厅、省水利厅、省农业农村厅、省文旅厅、省卫生健康委、省应急厅、省林草局、省体育局、省乡村振兴局,兰州铁路局、省民航机场集团、省铁投集团)
附件:1.重点工程项目以工代赈工作规范流程图
2.××以工代赈项目当地群众务工台账(参考模版)
3.××以工代赈项目当地群众劳务报酬发放台账(参考模版)
4.××以工代赈项目当地群众就业技能培训台账(参考模版)
5.重点工程项目实施以工代赈情况综合评价表(参考模版)




