王海燕
摘 要 地方综合年鉴生态环境类目体现当地自然风貌、地域特征、生态魅力。通过梳理分析18部中国精品年鉴生态环境类目的设置,探讨总结生态环境类目要反映生态系统的构成要素和内在逻辑,可知应从山、水、林、田、湖、草、沙着眼,以确保全面性、突出地域性,立足生态未来发展,拓展记述广度和深度,处理好与其他类目交叉等为出发点。生态环境类目应采用“总分总”形式构架篇目,以“综述”为统领,以“山水林田湖草沙”为记述主题,以从保护防治到监管“闭环”记述为重要原则,进行具体分目、条目设置,有助于推进年鉴生态环境类目设置科学化、规范化水平,促进年鉴编纂质量提升。生态环境保护是人类社会发展过程中的重要课题。地方综合年鉴逐年全面系统记载生态环境变迁,积累可靠文献资料,有助于读者清晰了解当地生态环境的历史和现状。年鉴中记载的各类生态指标数据、案例、治理措施等,可以为政府制定更加科学的生态环境保护政策提供参考,为政策实施效果和潜在影响提供评估依据,为科研工作者开展生态环境科学研究提供资料,增强公众对生态环境保护重要性和紧迫性的认识,促进社会各界共同参与生态环境保护事业,推动生态文明可持续发展的目标实现。习近平总书记指出:“党的十八大以来,我们把生态文明建设作为统筹推进‘五位一体’总体布局和协调推进‘四个全面’战略布局的重要内容,开展一系列根本性、开创性、长远性工作”,“推动生态环境保护发生历史性、转折性、全局性变化。”习近平生态文明思想为地方综合年鉴生态环境类目的篇目设置、内容记述提供了根本遵循。从实践看,地方综合年鉴生态环境类目编纂还存在知识储备、认识深化、原则把握、地方特色彰显、时代价值体现等不足的问题,因此有必要对地方综合年鉴生态环境类目的设置问题加强研究,以期提升其科学化、规范化水平。生态环境是生物和影响生物存在与发展的一切外界条件的总和,是人类赖以生存的物质基础,构成了地方综合年鉴生态环境类目记述的主要内容。笔者以18部中国精品年鉴为样本,梳理生态环境类目设置特点,探索构建一个相对科学完整的分目、条目设置框架。


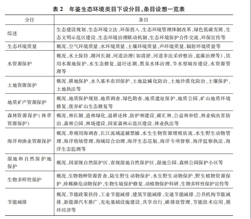
18部中国精品年鉴中,2019年卷2部、2020年卷3部、2021年卷5部、2022年卷3部、2023年卷5部,涵盖省、市、县三级,地域范围包含东部沿海地区、中部地区、西部地区和东北地区,所在地区的地形地貌包括沿江、沿海、沿河、靠山、临湖等特征,具有较强代表性。18部中国精品年鉴中,仅《黄埔年鉴(2020)》未设生态环境类目。从篇目设置看,不平衡现象突出,分目、条目设置数量差异明显,如设置分目最多的《河南年鉴(2023)》有16个,而最少的《德化年鉴(2021)》《芙蓉年鉴(2022)》只有3个;设置条目最多的《北京朝阳年鉴(2020)》有165个,而最少的仅有15个。这反映出各地年鉴编纂者对生态环境类目的篇目设置理念、框架结构的科学性等方面的认识还存在较大分歧。从分目、条目名称和具体内容记述看,时代特征、地域特征较为突出,深度广度不断拓展,反映出最新的生态理念、展现了最新的生态建设成果。围绕如何做好地方综合年鉴生态环境类目的设置,确保能够全面、系统、科学、有特色地记述生态环境内容,笔者进一步对18部中国精品年鉴的类目设置特点、优缺点进行分析,总结出4个需要关注的问题。(一)生态环境类目设置要反映生态系统的构成要素和内在逻辑生态系统是自然界中生物与环境之间相互作用、相互依存构成的一个动态平衡整体。因此,年鉴生态环境类目的篇目设置应反映出生态系统的构成要素及其相互作用的全过程,揭示出生态系统运行的内在逻辑。首先,要把握住环境质量在整个生态环境系统中的基础性地位,将其作为年鉴生态环境类目必设分目。18部年鉴中有14部设置“生态环境质量(状况)”分目,通过记载空气环境质量、水环境质量、土壤环境质量、声环境质量等数值指标及监测结果,客观反映当地生态环境质量的优劣、薄弱环节,为设置生态环境保护举措及成效分目提供基础。4部未设该分目的年鉴主要集中于相对早一些的2019年卷和2020年卷,反映了编纂者对环境质量等生态环境类目重视程度不断加深。其次,在反映生态建设体系方面,要注重分目设置的完整性和逻辑性。《芙蓉年鉴(2022)》《清河年鉴(2019)》篇目设置明显存在畸轻畸重现象,前者仅设“环境质量”“环境保护与治理”“河长制”3个分目,其中“环境保护与治理”分目将污染防治、环境监管、生态宣传、餐饮行业负面清单、容缺受理机制、黑臭水体治理等均归其下,显得臃肿庞杂,且与“河长制”分目并列,违背生态建设体系的逻辑;后者设“综述”“大气环境综合整治”“水环境综合整治”“土壤污染防治”4个分目,后3个分目均侧重污染防治,且缺少应有的生态资源保护和节能减排的内容。这反映出两部年鉴的编纂者没有从生态系统的构成要素、内在运行逻辑出发设计框架,造成篇目设置存在缺项、结构不合理、缺乏科学性等问题。(二)生态环境类目设置要从山、水、林、田、湖、草、沙着眼,确保全面性、突出地域性“实施山水林田湖草沙一体化保护和系统治理”,是推进美丽中国建设的重要途径,也是地方综合年鉴生态环境类目进行篇目设置的指引。我国幅员辽阔,各地生态环境因其地理分布、自然特征呈现不同特色,生态环境保护的差异性也因之显现。生态环境类目设置应考虑自身地理特征,集中指向山、水、林、田、湖、草、沙,包括山区的矿产资源保护、野生动植物保护,沿江地区的江河湖泊资源保护,沿海地区的海洋资源保护、湿地资源保护、生物多样性保护,林区的森林资源保护,产粮区的耕地资源保护,北方的草原保护、沙漠治理等。一方面,生态环境篇目设置应从“山水林田湖草沙”的角度考虑分目构架,体现系统性,突出独特性。如《山东年鉴(2020)》“生态环境”类目设“综述”“生态环境状况”“土地资源管理”“地质矿产管理”“水资源管理”“森林和湿地资源保护”“海洋资源管理”“污染防治”“节能降耗”“环境监管”10个分目,比较全面系统。另一方面,可以将最具地域象征、城市名片意义的内容升格为类目或分目,多设置特色条目。如《河南年鉴(2023)》“水资源保护”分目下设置长江、黄河、淮河和海河生态保护的条目,尽显河南作为跨长江、淮河、黄河、海河四个流域省份的独特地理优势。如此,可以直观展现一地的自然禀赋和生态保护现状,使读者从山、水、林、田、湖、草、沙的自然地理特征中,迅速抓住该地域显著的生态特色。(三)生态环境类目设置要立足生态未来发展,拓展记述广度和深度“环境保护坚持保护优先、预防为主、综合治理、公众参与、损害担责的原则。”这一原则决定了生态环境保护应坚持保护与发展并举并重,最终解决生态环境问题。这些问题源于生态,又涉及诸多方面,有待从更广领域综合考量。首先,应聚焦生态环境保护,体现生态环保领域建设的最新成果,记述绿色低碳循环发展经济体系建设、环保节能科技创新与应用、生态保护理念宣传、构建生态文明体系的举措成效等内容。如《克拉玛依年鉴(2021)》“石油石化企业环境保护”分目下设的“新疆油田公司环保制度建设”“新疆油田公司土壤和地下水调查”“新疆油田公司绿色矿山创建”等条目,对该地石油石化企业环境保护的新进展、新成果进行了充分展现。其次,应对生态环境单个专业领域建设进行深度挖掘。应尽可能丰富生物多样性保护、自然保护地保护、林地和草原保护、黑土地保护、节能减排、环境监管等内容记述,细化分目、做精条目。如《成都年鉴(2023)》“生物多样性保护”分目下设“概况”“野生动物调查与监测”“野生动物收容救护”“非法野生动植物交易查办”“候鸟迁飞保护”“水生野生动物保护”“珍稀濒危动物繁育与保护”“大熊猫野化放归过渡训练”“大熊猫生态保护国际科研合作”“大熊猫保护对外宣传活动”“大熊猫科普教育”“动植物科研和科普宣传”“天府动植物园项目”“生物多样性保护宣传教育”“省级自然教育基地创建”15个条目,是近年来各地年鉴同类型分目中资料内容最丰富的之一,表明编纂者找准了该地区的地理独特性,对生态建设有深层次的理解。(四)生态环境类目设置要处理好与其他类目交叉的问题生态环境类目近年才与政治、经济、文化、社会并列,逐渐作为地方综合年鉴主体的五大部类之一。因此,年鉴生态环境类目与其他类目不可避免地存在交叉,包括与地情概览、经济管理、农业、水利、应急管理等内容的交叉。出现交叉记述的情况通常有4种:一是混淆“气候水文”与“环境质量”概念,将“市情概览”类目下“气候水文”内容复制到生态环境类目中,将降水量、过境水量、用水量数据记入“水环境质量”;二是混淆“自然资源管理”与“自然资源保护”概念,将“经济管理”类目中基础测绘、地理信息管理、矿产资源管理、自然资源调查监测、自然资源确权登记、土地市场建设、地价管理、地图管理等内容归入生态环境类目“土地资源保护”分目;三是混淆“林草业”与“林草资源保护”,将水源涵养与生态保护修复、草原生态修复治理工程、退化草原综合治理、草原监测、草畜平衡监管的内容以及森林面积、森林覆盖率、林草面积、草原植被等数据信息记入“农业”类目“林草业”分目;四是混淆“水资源保护”与“水利”“防汛抗洪”概念,将“应急管理”类目下水旱灾害风险普查、防汛抗旱等内容归入生态环境类目“水资源保护”分目,或将水资源管理、节水管理、河长制、河湖治理等内容归入“水利”类目等。处理好交叉记述的问题,需要编纂者综合审视全书框架内容,处理好集中设置类目与分散记述的关系,防止出现孤立或片面记述。要充分把握政治、经济、文化、社会、生态建设“五位一体”的逻辑关系,政治、经济、文化和社会因素共同作用于生态保护和发展,环境保护的成功实践推动政治、经济、文化和社会的发展。因此,编纂者应努力使生态环境相关内容与其他4个部类之间既无内容重复,又避免完全割裂,努力做到彼此呼应、各有侧重。综上所述,生态环境是关系到社会和经济持续发展的复合生态系统,年鉴生态环境类目的设置,应紧扣其内涵定义,反映生态系统的构成要素和内在逻辑,确保全面性、突出地域性,拓展记述广度和深度,综合考量搭建科学的框架体系。生态环境类目确定整体框架逻辑后,需要结合各地生态环境特征谋划篇目。笔者建议以“总分总”形式构架篇目。其中,第一个“总”起统领作用,主要反映在“综述”。“分”是生态环境类目的核心内容,客观反映生态系统的构成要素,是该类目的血肉和主体内容,力求全面完整。第二个“总”是对生态建设的成效进行梳理,主要收录解决问题的措施与成效,形成生态环境类目从建设现状到防治效果的闭环。具体篇目设置设想见表2。

需要说明的是,表2中的分目、条目设置设想是一个理想方案,具体到各地年鉴,需要根据当地生态环境的特征进行调整。笔者提出这个设想主要有以下3点考虑。一是以“综述”为统领,体现生态保护治理的“工作力度、投资力度、政策力度”。生态环境类目综述应收录生态环境方面具有前瞻性、引领性、决策性、全局性的内容,从更高的站位、更宏阔的视野考虑,着眼政策、立法、规划、改革、体制机制、财政支持、国际合作、“双碳”目标等。二是以“山水林田湖草沙”为记述主题,支撑生态环境类目主体框架,体现地域特色。表2中,从“生态环境质量”分目到“湿地和自然保护地保护”分目,是客观反映生态系统的构成要素和内在逻辑的重要内容,也是“山水林田湖草沙”一体化保护修复治理的核心部分,应力求全面完整。如“生态环境质量”分目需注意多体现数值指标及监测结果;“水资源保护”分目可将水资源保护政策的实施和举措、保护项目的开展与推进、保护技术的研发与应用等分解融入具体保护项目中,《无锡年鉴(2022)》即设“太湖治理”“长江大保护”“水资源保护”3个分目,“太湖治理”分目下的“科技治藻”“水质应急防控”等条目属于水资源保护的相关内容,未专门归入“水资源保护”分目也无不妥。三是立足环境治理,注意完成生态环境类目篇目设置从保护防治到监管的完整“闭环”。“污染防治”分目不仅涉及空气、水、土壤、核与辐射污染防治,还包括生活环境污染防治,还可延伸记述“重金属污染防治”“禁塑”等工作。“生态环境监管”分目需充分体现运用法律、行政、经济、科技、宣传、教育等多种手段,对组织或个体破坏生态环境的行为进行监督和管理,注意避免因监管部门职责划分不清、职能重叠、参与主体多元化等问题,导致分目设置偏离主题或者碎片化。近年来,党中央把生态文明建设摆在全局工作的突出位置,全面加强一体治理,开展一系列根本性、开创性、长远性工作,决心之大、力度之大、成效之大前所未有,美丽中国建设迈出重大步伐。地方综合年鉴生态环境类目可以集中体现生态文明建设从认识到实践所发生的历史性、转折性的变化和取得的巨大成就。年鉴编纂者应加强生态环境知识储备,加强地情研判,充分反映生态系统的内在逻辑,科学构建篇目框架体系。要因地制宜,通过反映“山水林田湖草沙”保护特色,体现生态美景背后蕴藏的人类敬畏自然、保护生态的价值追求和实践探索。要深入挖掘信息、夯实资料基础,避免机械生硬记载生态环境内容,通过适当的延伸和拓展记述边界,不断丰富年鉴的资料价值。要处理好与其他类目交叉的问题,明确分目定位,跨类目调动和整合资料,凡侧重生态保护的内容,尽可能归入生态环境类目。新的历史条件下,年鉴生态环境类目编纂必须深入贯彻落实习近平总书记关于生态文明建设的系列重要指示、重要讲话和重要论述精神,牢固树立精品意识,准确把握生态环境类目框架设置和内容记述的核心要义,强化系统思维,创新编纂理念;拓宽记述广度,挖掘记述深度,提升资料价值;优化记述内容,提高专业素养,不断提升年鉴生态环境类目的编纂质量。同时,广大年鉴工作者应在中国生态文明建设实践中,不断丰富生态文明建设资料库,为各地推进生态环境治理体系和治理能力现代化、建设“美丽中国”、建设中国特色社会主义生态文明提供资政辅治、堪存堪鉴的权威资料与智力支持。
作者简介:王海燕,女,江苏省盐城市人,盐城市地方志办公室副主任、三级调研员,主要研究方向为方志学、年鉴学。
来源:《中国年鉴研究》2024年第3期