2014年农业部畜牧业司印发《畜牧业统计工作省县考评管理办法(试行)》,对承担畜牧业统计监测工作的省和县开展绩效考评,强化考评结果应用,有力地推动了统计监测工作。近年来,畜牧业结构调整变化快,行业精准管理需求大,对畜牧业统计监测工作要求越来越高。为适应新形势新要求,不断加强畜牧业统计监测工作,我部在充分吸收各地和有关专家意见基础上,对办法进行了修订和完善,形成了《农业部畜牧业统计监测工作考评暂行办法》。现印发你们,请遵照执行。原《畜牧业统计工作省县考评管理办法(试行)》作废。
农业部办公厅
2018年2月1日
农业部畜牧业统计监测工作考评暂行办法
第一章 总则
第一条 为进一步加强畜牧业统计监测工作,有效调动各方的工作积极性,提高统计监测数据的准确性、及时性、权威性,制定本办法。
第二条 本办法适用于承担农业部畜牧业统计监测任务的省(自治区、直辖市)和县(市、区)。
第二章 工作任务
第三条 省级畜牧部门统计监测工作任务主要包括:
(一)组织、管理和协调辖区的畜牧业统计监测工作,制定本辖区畜牧业统计监测工作管理办法。
(二)汇总、审核辖区畜牧业统计数据。
(三)协助制定定点监测方案,并按要求进行样本轮换。
(四)督促管理监测数据上报工作,开展数据审核。
(五)组织开展数据核查工作,每年完成辖区 5%以上监测县(市、区)实地数据核查;配合开展省际交叉数据核查。
(六)对辖区内各级统计员和信息员建档备案,并组织开展培训。
(七)定期开展畜牧业生产形势分析会商,适时预警。
(八)及时调查和反映畜牧业生产新情况和新问题。
第四条 县级畜牧部门统计监测工作任务主要包括:
(一)组织实施畜牧业行业统计工作,汇总、审核、上报数据,确保数据真实可靠。
(二)定点监测县按要求组织开展数据采集、录入、审核和上报工作;对数据和资料进行存档备查,保存时间不少于 2 年;每年完成监测点100%实地核查;每年开展信息员业务指导培训。
(三)及时调查和反映畜牧业生产新情况和新问题。
第三章 考评内容
第五条 考评内容包括数据质量、基础工作完成情况以及加分工作开展情况等三个方面。
第六条 省级工作考评为定点监测和行业统计等工作综合考评。 其中,数据质量考评内容包括周报监测、月报监测和年报统计等;基础工作完成情况考评内容包括数据核查、培训工作和项目资金使用等;加分工作开展情况考评内容包括机构队伍建设、承担监测任务量、省部共建活动开展情况,以及形势分析等。
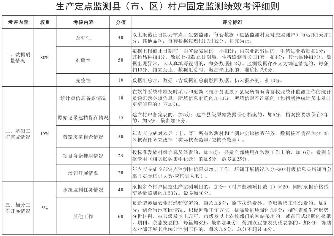
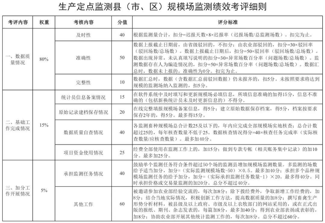
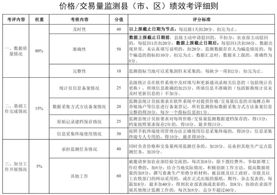
第七条 县级工作考评主要为定点监测工作考评。 其中,数据质量考评内容为监测数据及时性、准确性和完整性;基础工作完成情况考评内容包括信息员备案、采集方式方法备案、原始记录建档和保存、数据核查、培训和业务指导、项目资金使用等;加分工作开展情况考评内容包括承担监测任务量、形势分析等。
第四章 考评方法
第八条 考评方式采取百分制,其中数据质量、基础工作完成情况和加分工作开展情况等三项考评内容赋分比例分别为 80% 、15%和5% ,其中第一项采取扣分制,第二项和第三项采取加分制。
第九条 县级数据质量考评包括动态考评和年度考评。 动态考评为定期对各项监测任务,按照上报截止日期和数据汇总日期两个时点,对数据的及时性、准确性和完整性进行软件自动考评,赋分比例分别为40% 、50%和 10% 。其中上报截止日期按统计监测工作日历执行,数据汇总日期为月报监测上报截止日期后 5 个自然日、周报监测上报截止日期后 0. 5 个自然日、年报统计每年 4月30 日。生产定点监测县年度考评成绩为村户监测和规模场监测的平均分;价格监测县年度考评成绩为价格监测和交易量监测的平均分。
第十条 省级数据质量考评中,月报监测(包括生产定点监测、奶站和父母代种鸡场全覆盖监测)、周报监测和行业年报统计等的赋分比例分别为 60% 、30% 和 10% 。其中生产定点监测、周报监测考评成绩为各监测县评分的平均分。
第十一条 基础工作完成情况和加分工作开展情况考评采用省县自评、部级审核方式。 每年1 月 31 日前完成自评并提交相关证明材料。
第五章 考评结果
第十二条 数据质量动态考评和年度考评成绩通过软件系统可实时查询,各省(区、市)和监测县(市、区)要根据考评结果及时开展有针对性的整改。
第十三条 每半年开展一次省县数据质量大评比,并通过会议、软件系统等方式通报排名前20%和后10%的名单及成绩。
第十四条 年度考评排名前10 名的省份、排名前20%的监测县(市、区),给予通报表扬,工作经费适当倾斜。
第十五条 考评结果将作为各类畜牧业中央财政项目资金安排、示范试点授牌评选活动的重要依据,对数据不准、工作不实的县实行一票否决。
第六章 附 则
第十六条 考评细则详见附件。
第十七条 本办法由农业部畜牧业司会同全国畜牧总站实施并解释。
第十八条 本办法自发布之日起施行。
附件:
1.省级畜牧业统计监测工作绩效考评细则

2.生产定点监测县(市、区)村户固定监测绩效考评细则

3.生产定点监测县(市、区)规模场监测绩效考评细则

4.价格/交易量监测县(市、区)绩效考评细则
