无障碍阅读 退出长者模式

八届市委第一轮常规巡察和教育领域专项巡察完成进驻

发布日期: 2022-04-29 信息来源: 市委巡察办 浏览次数:

字号:[ ]

八届市委第一轮常规巡察和教育领域

专项巡察完成进驻


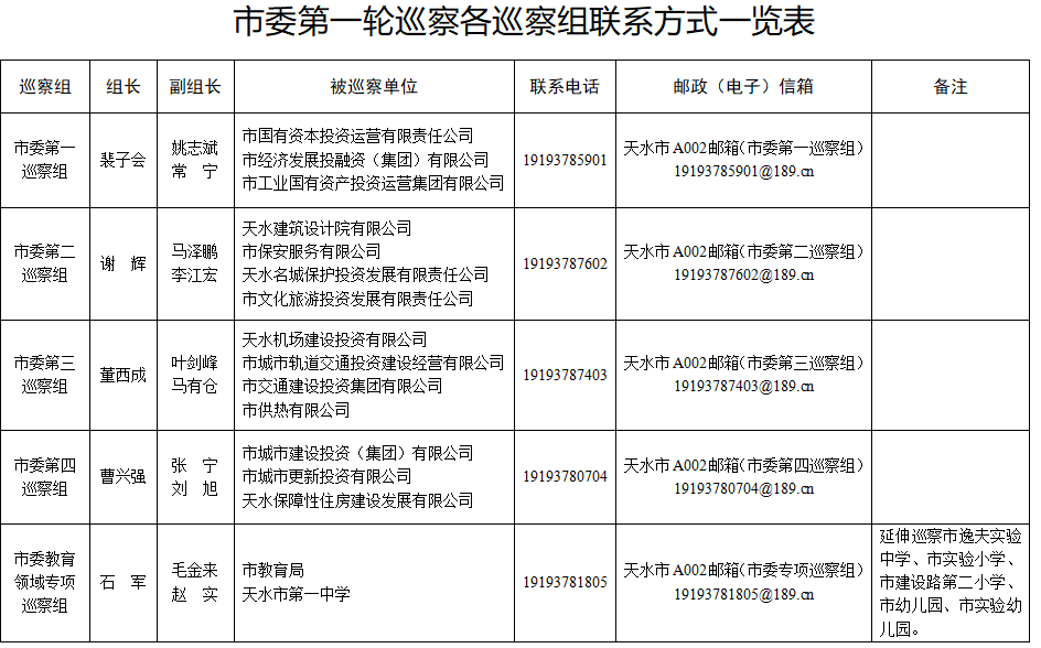
按照市委统一部署,截止4月28日,八届市委第一轮巡察和教育领域专项巡察5个巡察组完成进驻,分别对市国有资本投资运营有限责任公司、市经济发展投融资(集团)有限公司、市工业国有资产投资运营集团有限公司、天水建筑设计院有限公司、市保安服务有限公司、天水名城保护投资发展有限责任公司、市文化旅游投资发展有限责任公司、天水机场建设投资有限责任公司、市城市轨道交通投资建设经营有限公司、市交通建设投资集团有限公司、市供热有限公司、市城市建设投资(集团)有限公司、市城市更新投资有限公司、天水保障性住房建设发展有限公司等14家市属国有企业开展常规巡察;对市教育局、市一中开展专项巡察,延伸巡察市逸夫实验中学、市实验小学、市建二小学、市幼儿园、市实验幼儿园。

本轮巡察从4月下旬开始,至6月底结束,约2个月时间。巡察期间,各巡察组分别设立值班电话、邮政信箱和电子邮箱,受理反映被巡察党组织领导班子及其成员、下属单位主要负责人和重要岗位领导干部问题的来信、来电、来访,重点是关于违反政治纪律、组织纪律、廉洁纪律、群众纪律、工作纪律、生活纪律和违反中央八项规定精神等方面的问题举报和反映。其他不属于巡察受理范围的个人诉求、涉法涉诉等信访问题,将按规定转交有关部门处理。