甘政发〔2023〕73号
各市、自治州人民政府,甘肃矿区办事处,兰州新区管委会,省政府各部门,中央在甘各单位:
现将《甘肃省新材料产业发展规划》印发给你们,请结合实际,抓好贯彻落实。
甘肃省人民政府
2023年11月12日
(此件公开发布)
甘肃省新材料产业发展规划
新材料是新一轮科技革命和产业变革的基石与先导,新材料产业是工业产品质量升级换代的保证、产业技术创新的前提、战略性新兴产业发展的基础,是关系国计民生、经济发展和国家安全的基础性、战略性、先导性产业。打造全国重要的新材料基地,是习近平总书记对甘肃的殷切嘱托。为深入贯彻习近平总书记重要指示要求和党中央、国务院决策部署,进一步推动我省新材料产业高质量发展,编制本规划。
一、发展基础
(一)产业基础。
“十三五”以来,全省围绕培育打造千亿级新材料产业集群的发展目标,产业发展步伐持续加快,产业规模逐步扩大,优质企业快速成长,创新体系不断完善,关键技术逐步突破,一批产业集群初步构建,新材料产业呈现良好发展态势。
产业规模持续扩大,产业集聚初步显现。2022年,全省新材料产业产值达770亿元,产业规模居西北地区第2位,约占全省工业总产值的8%。在有色金属新材料、石化化工新材料、钢铁新材料、新能源电池材料、半导体新材料、凹凸棒石新材料等领域涌现出一批国内领军企业,依托金川集团、白银有色集团加快构建镍铜钴压延精深加工产业链、镍铜钴粉体产业链、贵金属及稀有金属产业链、镍铜钴金属盐化工产业链,依托酒钢集团积极推进钢铝新材料补短板,逐步形成了千亿级有色金属产业集群,金昌市被确定为全国有色金属新材料战略性新兴产业区域集聚发展试点地区,金昌镍铜钴新材料产业集群入选国家中小企业特色产业集群,新材料产业集聚效应已初步显现。
矿产资源禀赋优异,矿产勘探取得突破。我省矿产资源种类丰富、有色和贵金属资源优势明显,截至2022年底,全省已发现各类矿产190种(含亚矿种),其中已查明矿产资源储量的矿种134种。镍、钴、铂、钯、锇、铱、铑、钌、硒、铸型用粘土、凹凸棒石粘土、建筑用闪长岩等12种矿产储量居全国第一位,铬、锌、钨、金、碲、萤石、重晶石等53种矿产储量居全国前五位。“十四五”期间,基础地质调查、矿产资源调查评价及勘查工作稳步推进,新发现矿产地13处,大中型矿山比例已超过40%,铜、锑、钒等矿产资源储量稳步增长,稀有、稀散金属矿产勘查取得一定突破,初步建立绿色矿山地方标准体系,48个矿山纳入绿色矿山名录,稀土新材料发展居全国前列,石墨、凹凸棒石等无机非金属新材料后发优势逐年显现,省内重大矿产资源高效利用水平大幅提高,全省战略性矿产资源储备逐步提升,矿产资源勘探开发对我省有色金属新材料、石化化工新材料、钢铁新材料等产业发展起到有力支撑作用。
关键技术取得突破,创新体系持续完善。在新材料领域拥有中国科学院“一院三所”、兰州大学、兰州理工大学、兰州交通大学等一批科研院所和高校,依托科研院所、高校和企业建立了7个国家重点实验室、1个国家工程研究中心、5个国家级企业技术中心、5个国家地方联合工程实验室、76个省级企业技术中心、11个行业技术中心、9个技术创新产业联盟、5个制造业创新中心。在镍钴铜新材料、石化化工新材料、钢铁新材料和集成电路制造材料领域组建了4个企业创新联合体,羰基合成与选择氧化国家重点实验室、固体润滑国家重点实验室、功能有机分子化学国家重点实验室、有色金属先进加工与再利用国家重点实验室、金川集团镍钴共伴生资源开发与综合利用全国重点实验室和高性能电池材料国家地方联合工程实验室等重点研发平台为新材料产业创新发展提供了有力支撑。全省新材料领域累计获得国家科学技术奖23项,近5年获批23项省级重大专项。稀有金属分离提取、高温合金母合金制备、高性能润滑材料、湿法凹凸棒石等一批关键核心技术研发成功并实现了产业化应用。
产业政策不断完善,发展环境持续优化。深入实施“强工业”行动,聚焦加快推动新材料产业发展对发挥我省资源基础和技术优势、培育形成新的工业经济增长点的重要意义,先后制定了《加快新材料产业发展实施方案》《甘肃新材料产业发展专项行动方案》《甘肃省新材料产业链水平提升行动实施方案》《省属企业新材料产业发展壮大行动方案》等政策措施,从产业链条完善、产业集群发展、创新能力提升、龙头企业培育、融资税费支持、人才引进培养等方面加大政策支持力度,不断优化产业发展生态,为我省新材料产业高质量转型发展提供了良好政策保障。同时,通过加大招商引资力度,持续优化营商环境,鼓励企业创新创业,积极推进产业结构调整,大力发展新兴产业,促进经济转型升级,新材料产业环境不断优化。
(二)发展形势。
当前和今后一个时期,是加快构建现代化产业体系的重要阶段,是推动新材料产业高质量发展的关键时期,面临的国际国内机遇和挑战前所未有。
从国际形势看,面对经济全球化逆流和地缘政治等因素影响,各种不稳定不确定难预料因素明显增多,贸易摩擦和新材料技术壁垒不断升级,关键核心技术和新材料已经成为大国、强国竞争的焦点。新材料产业作为战略性、基础性产业,其发展水平已成为衡量一个国家或地区经济、科技实力的重要标志,世界各国纷纷强化新材料战略布局,将新材料作为未来科技研发的优先事项,在新一轮科技革命和产业革命的大背景下,新技术、新产业不断催生对新材料的巨大需求,全球新材料产业将保持快速增长态势。
从国内形势看,我国新材料产业发展在科学创新、技术创新和产业化应用等方面取得了显著进展,新材料产业发展不断加快、产业规模快速扩大。据统计,2022年,我国新材料产业总产值约6.8万亿元,近5年的年均增速达到20%以上。但在先进高端材料研发和生产方面还存在创新能力不强,创新链、产业链、供应链体系不够完备等问题。当前是国家推进新型工业化、推动传统产业转型升级的关键期,也是我国由新材料大国迈向新材料强国的重要阶段。依托国内大循环,进一步发挥国内超大规模市场优势,特别是新一代信息技术、航空航天装备、海洋工程和高技术船舶、节能环保、新能源等领域的发展为新材料产业提供了广阔的市场空间,对新材料质量性能、保障能力等提出了更高要求。
从全省形势看,新时代推进西部大开发形成新格局、共建“一带一路”、黄河流域生态保护和高质量发展、“双碳”等重大战略和决策部署在我省叠加实施,区位纵深明显、风光油气储能潜力巨大、重要矿产资源品类数量丰富、生态环境质量明显提升等优势愈发凸显,各类要素配套齐备,营商环境不断改善,正处于蓄势发力、爬坡过坎、追赶进位的关键阶段。将牢牢把握高质量发展这个首要任务和构建新发展格局这个战略任务,深入实施强工业行动,坚持强龙头、补链条、聚集群,着力打造千亿级产业集群和百亿级产业园区,深入实施新一轮找矿突破战略行动,国家级新区和各级各类产业园区、创新平台建设正当其时,加快发展新材料产业有利于促进新材料与传统产业、新兴产业、未来产业的融合创新、协同发展,带动技术提升和产品升级,增强产业活力和产品竞争力,实现工业提质增效取得新突破。
面对新形势、新要求,必须抢抓新材料产业发展机遇,紧扣维护国家战略安全和提升产业竞争力的目标,切实发挥后发优势,锻长板、补短板、固底板、强弱项,打通上下游产业链条,推进特色鲜明、拥有核心竞争力的高端化智能化绿色化新材料产业集群化发展,推动新材料与新能源、生物医药等战略性新兴产业协同创新发展,加快形成新质生产力,实现全省新材料产业提效倍增、高质量发展。
二、总体要求
(一)指导思想。
以习近平新时代中国特色社会主义思想为指导,全面贯彻党的二十大精神,深入落实习近平总书记对甘肃重要讲话重要指示批示精神,全面落实省第十四次党代会及省委十四届二次全会工作部署,紧盯国家所需、甘肃所能、群众所盼、未来所向,以支撑现代化产业体系和保障材料安全为主线,以提高新材料创新能力、自主保障能力、核心竞争力为重点,围绕先进基础材料、关键战略材料、前沿新材料三大领域,大力发展新技术、新模式、新业态,盘活存量、引入增量、提高质量、增强能量、做大总量,推动我省新材料产业高端化、智能化、绿色化、集群化发展,实现新材料产业转型升级和结构优化,加快打造全国特色鲜明、西部领先、拥有核心竞争力的新材料产业创新发展高地。
(二)基本原则。
创新驱动,融合发展。面向西部地区乃至全国新材料、新能源及先进制造业高质量发展需求,把创新作为第一动力,坚持创新驱动发展,不断增强自主创新能力。强化企业创新主体地位,促进人才等各类创新要素向企业集聚,推动各类创新技术与新材料产业深入融合,形成产学研用深入融合的技术创新体系。
市场引领,集群发展。充分发挥市场在资源配置中的决定性作用,更好发挥政府作用,围绕构建全国统一大市场,不断深化要素市场化改革,营造“资源成材到器”的良好发展环境。遵循原材料工业发展规律,坚持因地制宜,依托产业基础好的“链主”企业,立足资源基础优势,推动新材料产业集群化发展。
数字赋能,绿色发展。坚持以工业互联网赋能实体经济,促进新材料在更多场景领域实现应用,抢抓“东数西算”重大机遇,加速产业数字化转型。以实现环境、经济、社会效益为目标,紧密结合“双碳”战略目标,重点研发和推广应用绿色低碳先进技术,促进新材料全生命周期降碳、减污、扩绿、增长,构建高效、清洁、循环的绿色制造体系。
开放合作,协同发展。以国内大循环为主体、国内国际双循环相互促进吸引各类资源向我省集聚,加强与“一带一路”沿线国家和地区新材料领域的国际合作,推进优势产品参与国际竞争。落实西部大开发战略,优化重大生产力布局,积极承接东中部地区优势新材料产业创新资源落户我省,形成新材料企业培育、园区合作和载体共建的协同机制。
(三)发展目标。
到2030年,全省新材料产业规模实力、集群效应、创新能力实现新发展,新材料产业产值超过3000亿元,年均增速20%左右,不断满足传统产业转型升级和战略性新兴产业创新发展需求,建设成为国内重要、西部领先的新材料产业集群地。
——标志性重点产业显著增强。聚焦有色金属新材料、石化化工新材料、钢铁新材料等标志性产业,逐步壮大新材料产业规模,在全省工业经济总量占比稳步提升。研发一批特色产品,储备一批关键技术,应用一批重大科技创新成果。
——产业成链聚群实现突破。新材料产业基础设施更加完备,要素配置保障充分齐全,产业链上下游企业进区入园,逐步形成一批区域特色明显、品牌价值领先、国内影响力强的新材料特色产业集群。打造有色金属新材料和石化化工新材料2个千亿级产业集群,新能源材料1个四百亿级产业集群,钢铁新材料1个三百亿级产业集群,半导体新材料1个百亿级产业集群,无机非金属新材料、稀土新材料、高性能纤维及复合材料和同位素新材料4个五十亿级产业集群。
——产业创新体系不断完善。以企业为主体、市场为导向、“政产学研用金”深度融合的新材料创新体系初步建成。引进10个以上高水平创新团队,培育组建一批国家级科技创新平台和省级科技创新平台,有效打通新材料理论基础研究与新产品产业化实施路径。
——公共服务平台不断优化。创建10个以上新材料产业资源共享服务平台、测试评价服务平台和新材料检测认证中心,引育10个左右市场化材料研发设计机构和专业技术服务机构。
——示范应用场景不断丰富。建成一批国家级绿色工厂、绿色园区和智能制造示范工厂、优秀场景,积极参与制定国家标准、行业标准和团体标准。
到2035年,传统产业高端化智能化绿色化改造升级取得实质性进展,形成一批影响力强的新材料产业集群,力争成为特色鲜明、拥有核心竞争力的国内一流新材料产业创新发展高地,新材料产业成为甘肃经济高质量发展的重要支撑。
(四)空间布局。
依托发展基础和资源优势,以工业园区和产业基地建设为重要载体,引导新材料产业聚集发展,构建“一核一带多点”的新材料产业发展格局。
“一核”引领,即以兰州为核心,联动兰州新区和白银,打造全省新材料产业研发创新核。充分利用兰州新材料产业科研资源、人才优势和产业基础,依托兰州新区、兰州经济技术开发区、兰州高新技术产业开发区、白银高新技术产业开发区、兰州金川科技园等产业园区,中国科学院近代物理研究所、中国科学院兰州化学物理研究所、兰州大学、兰州理工大学、兰州交通大学等科研院所和高校,实现对全省新材料产业的创新引领和研发赋能。重点发展以石化化工新材料、有色金属新材料、新能源材料、稀土新材料、高性能纤维及复合材料、半导体新材料、同位素新材料等为主要方向的新材料产业集群,引领全省新材料产业创新发展。
“一带”联动,即以河西走廊为新材料产业联动发展带,依托金昌经济技术开发区、张掖经济技术开发区、临泽工业园区、酒泉经济技术开发区、嘉峪关高新技术产业开发区、玉门经济开发区、瓜州工业集中区等园区,金川集团、酒钢集团等“链主”企业,形成分工明确、优势互补、错位支撑、协同联动的发展体系,重点发展有色金属新材料、钢铁新材料、新能源材料、无机非金属新材料、高性能纤维及复合材料、半导体新材料、同位素新材料等,实现新材料产业链条化、集群化、规模化发展。
“多点”发力,即以庆阳、天水、武威、陇南、定西、平凉等市州为节点,以“链主”企业和重点优势企业为依托,打造一批各具特色、优势明显的新材料发展基地,形成布局合理、重点突出、特色鲜明、协同发展的产业格局,作为“一核”“一带”的重要支撑,促进全省各区域新材料产业共创、共建、共享、共赢。有色金属新材料基地以金昌、白银、嘉峪关、平凉、陇南为重点,依托金昌经济技术开发区、白银高新技术产业开发区、嘉峪关高新技术产业开发区,金川集团、白银有色集团和酒钢集团为载体,大力发展有色金属新材料和稀土新材料。石化化工新材料基地以兰州、庆阳、酒泉为重点,立足产业基础和资源禀赋,充分发挥兰州石化、庆阳石化、玉门石化等龙头企业优势,依托兰州新区精细化工产业园、西固化工园区、庆阳西峰工业园区等,蓄力发展化工新材料和橡胶新材料。钢铁新材料基地以嘉峪关、兰州两地钢铁骨干企业为载体,辐射带动周边经济开发区和工业园区,聚力发展高端钢铁新材料及其衍生产品。新能源材料基地以酒泉、嘉峪关、金昌、兰州、庆阳、定西为重点,充分发挥新能源基础优势,依托属地经济开发区和工业园区全力贯通上下游产业链,努力形成产业集聚效应。半导体新材料基地以天水、金昌、酒泉、武威为重点,依托天水经济技术开发区、金昌经济技术开发区、武威天祝金强工业集中区,金川集团、白银有色集团为载体,打造电子新材料原料供给基地。凹凸棒石新材料基地以张掖、白银为重点,充分发挥中国科学院兰州化学物理研究所智库优势,全力打造全省凹凸棒石新材料全产业链增长极。同位素新材料基地以张掖、武威、兰州为重点,充分发挥我省在核产业和同位素领域特殊优势,依托中国科学院近代物理研究所、中核集团、西北永新等为载体,打造全国硼同位素和钍基核材料的先导基地。润滑与密封材料基地以兰州为重点,依托中国科学院兰州化学物理研究所为载体,打造世界润滑与密封材料研发、测试一体化基地。

三、重点领域
坚持传统优势资源和创新前沿发展并举,突出现有基础和谋划长远相结合,立足我省新材料产业发展定位,围绕先进基础材料、关键战略材料、前沿新材料三个重点领域,聚焦有色金属新材料、石化化工新材料、钢铁新材料、无机非金属新材料等最具优势的先进基础材料产业领域,推动产业集群化发展;聚焦新能源材料、半导体新材料、稀土新材料、高性能纤维及复合材料、同位素新材料等关键战略材料领域,深入结合国际国内新材料前沿方向和甘肃资源禀赋,强力推动基础研究,打通成果转化通道,实现突破性发展;聚焦高性能气凝胶隔热材料、增材制造材料、超导材料、智能仿生材料、液态金属、高熵合金、量子信息材料等前沿新材料细分领域,超前谋划布局,探索发展路径,实现跨越式发展,构建形成甘肃省“4+5+N”新材料产业体系。
(一)大力发展先进基础材料。
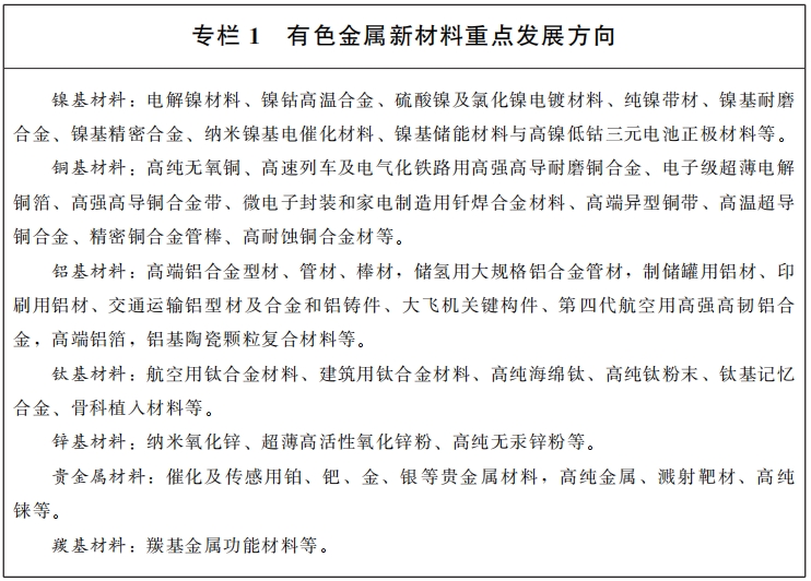
1.有色金属新材料。以金昌、嘉峪关、白银、兰州等地为重点,平凉、陇南、甘南等地为支撑,依托金川集团、酒钢集团、白银有色集团等“链主”企业,加快高端高温合金及板材、超微细电磁线扩能、贵金属粉末及化合物生产线、高纯金属新材料产业化、绿色高端铝合金生产线、铝合金板带精深加工产品优化升级等重点项目推进速度。重点研发镍基、铜基、铝基、钛基、锌基、贵金属、羰基等类型有色金属新材料,实现高端电镀镍盐、超微细电磁线等规模国内最大,促进有色金属新材料产品多元化、高端化、特色化发展。推进有色金属新材料产品延链补链,全面构建镍铜钴压延精深加工产业链、镍铜钴粉体产业链、贵金属及稀有金属产业链和轻金属产业链等有色金属新材料产业链,打造千亿级有色金属产业集群。

2.石化化工新材料。以兰州、庆阳为重点,金昌、酒泉、天水为支撑,依托兰州石化、庆阳石化等“链主”企业,加快120万吨乙烯改造、多功能丁腈橡胶装置、重油催化裂解一体化、光气化工循环产业链、电子级超纯氟化锂、聚丙烯酸酯橡胶、高端环氧树脂纯化等重点项目推进速度,积极引入省外龙头企业在甘落地建设氟化工、电子化学材料、精细化工等延链补链项目。以工程塑料、特种橡胶、特种涂料等专用化学品、氟化工新材料、电子级化工材料、特种润滑新材料、高分子材料助剂等为主要方向,重点研发高附加值、高性能低成本、应用范围广阔的石化化工新材料,聚力向下游延伸产品结构,打造高性能工程塑料产业链、高性能特种橡胶产业链、电子化学品材料产业链等,推进产业链向中高端迈进,形成龙头企业引领的千亿级石化化工新材料产业集群。

3.钢铁新材料。以嘉峪关、兰州为重点,依托酒钢集团等“链主”企业,加快不锈钢光亮退火生产线、热轧酸洗板镀锌铝镁联合机组、光伏发电支架生产制造、短流程冶炼高品质合金钢等重点项目推进速度。重点发展新一代功能复合化建筑用钢、高品质不锈钢及耐蚀合金、氢能用钢等品种,不断拓展应用范围,实现锌铝镁镀层板带及精品不锈钢产品规模西部最大,形成具有竞争力的高附加值产品集群,打造优特钢研发生产加工基地。逐步推动从传统模式向互联网融合模式发展转变,提升“定制式”设计、加工和供应能力。贯通“黑色冶金—装备制造”全产业链,形成重点企业引领的三百亿级钢铁新材料产业集群。

4.无机非金属新材料。以酒泉、张掖为重点,兰州、白银、天水、陇南为支撑,依托省内特色优势企业,加快凹凸棒石高值化利用、光伏玻璃生产线及配套深加工、特种硅材料生产加工、石墨化材料生产、全流程一体化负极材料生产、钙基新材料产业园等重点项目推进速度。发挥凹凸棒石、石英砂和石墨等资源优势,加快多类型产品向产业链下游延伸,提升高附加值产品比重,培育凹凸棒石纳米化应用产业链、高端特种玻璃产业链等,实现无机非金属新材料产品高品质应用,形成五十亿级无机非金属新材料产业集群。

(二)重点培育关键战略材料。
1.新能源材料。以河西地区、兰州、兰州新区为重点,天水、白银、定西为支撑,围绕省内丰富的风光资源,依托我省丰富的镍、锂等矿产资源优势,通过金川集团等“链主”企业,加快动力电池用硫酸镍、三元前驱体、锂离子电池正极材料、磷酸锰铁锂正极材料、锂电微孔膜、电池级高档电解铜箔等重点项目推进速度,实现正极材料产品规模西部最大、电池级铜箔产品规模亚洲最大,构建电池材料产业链,健全动力电池从生产到回收的绿色循环体系,有效推动节能环保、新能源等战略性新兴产业发展,打造西部地区新能源材料发展高地,形成四百亿级新能源材料产业集群。

2.半导体新材料。以酒泉、金昌、天水、武威为重点,依托白银有色集团、金川集团等重点企业,加快单晶切片、半导体封装新材料、新型热电转换等重点项目推进速度。加快光电转换材料、机电转换半导体材料、功率半导体材料、半导体传感材料、新型显示材料、热电材料品种类型多样化和产品高值化,培育半导体材料、新型显示材料、碲化铋热电转换等产业链,实现硒、碲、碲化铋产销量达到国内第二,打造西部新型半导体材料领先研发国家级平台和高端产品生产基地,形成百亿级半导体新材料产业集群。

3.稀土新材料。以白银、兰州为中心,依托甘肃稀土、白银有色集团等重点企业,加快新型高容量低成本稀土贮氢电极材料研发、高纯稀土金属特种合金生产线等项目推进速度,在稀土功能材料研发等方面实现突破,加强成果应用,构建稀土功能材料产业链,打造五十亿级稀土新材料产业集群。

4.高性能纤维及复合材料。以兰州、白银、酒泉、平凉为中心,依托优势重点企业,加快原丝纺丝生产线、大丝束碳化线、碳纤维生产线、炭纤维工业再制造循环示范园、炭纤维循环应用产业示范园、规模化制备改性石墨烯复合材料、碳纤维增韧碳化硅高性能陶瓷基复合材料生产等项目推进速度。在稳定高强型碳纤维原丝生产能力基础上,推动高性能纤维及复合材料国产化替代,加快发展高强高模纤维、耐强耐腐蚀纤维、碳纤维及复合材料、玻璃纤维及复合材料等产品,提高碳纤维原丝低成本工程化运营水平,逐步建立从碳纤维原丝到成品及电缆芯、轻量化车体等应用产品的完整产业链,打造五十亿级高性能纤维及复合材料产业集群。

5.同位素新材料。以兰州、张掖、武威为中心,金昌、嘉峪关、白银、酒泉为支撑,依托中核集团、兰石集团等重点企业,加快张掖100吨稳定硼同位素、兰州医用同位素药物研发、加速器驱动嬗变研究装置、高温气冷堆用核级石墨国产化、武威钍基熔盐堆、兰州大学硼中子俘获肿瘤治疗装置研究开发等项目推进速度,加强硼同位素产品、核能装备服役要求材料、核电涂层的研发和生产,提前布局硼同位素产业,实现全系列核电涂料的国产化生产,充分发挥我省在核产业、同位素领域的特殊优势,形成五十亿级同位素新材料产业集群。

(三)积极布局前沿新材料。
主动把握新材料技术与信息技术、纳米技术、智能技术等融合发展趋势,重视原始创新和颠覆性技术创新,面向国家战略和新兴科创产业重点,关注国家发布的前沿新材料产业化重点发展指导目录,找准赛道提前布局一批前沿新材料。围绕兰州、金昌、白银、嘉峪关、酒泉、天水、庆阳等地区,依托省内优势企业创新联合体和高校科研院所,加快前沿新材料技术攻关和产业化应用突破。聚焦高性能气凝胶隔热材料、增材制造材料、超导材料、智能仿生材料、液态金属、高熵合金、量子信息材料等前沿新材料细分领域,开展新材料前沿与交叉技术研究,通过研发一批、储备一批、应用一批,实现聚力突破,抢占产业发展制高点。


四、重大工程
坚持以重点突破带动全局发展,全力组织实施创新基础能力提升、关键核心技术攻关、重点优质企业引育、重大项目建设、传统产业“三化”改造、产业成链聚群打造、产业园区高质量发展、公共服务平台建设、对外开放交流合作等九大工程,瞄准产业链终端、价值链高端,全面提升产业基础能力和产业链现代化水平,在质的有效提升上实现突破,在推进量的合理增长上取得成效。
(一)创新基础能力提升工程。
充分发挥科技创新的增量器作用,依托我省新材料领域创新平台、中心、联盟和企业的创新引领,着力构建以企业为主体、以高校和科研机构为支撑、军民深度融合、产学研用协同促进的新材料产业创新体系,适时高标准筹建甘肃省新材料创新研究院。加强对新材料方向的人才教育教学和职业培训,强化新材料产业发展的人才队伍梯次建设。通过构建以兰州为核心的全省新材料产业研发创新核,全面提升全省新材料创新基础能力,引领产业高质量发展。

(二)关键核心技术攻关工程。
聚焦先进基础材料、关键战略材料和前沿新材料三大方向核心技术瓶颈,紧密结合国家安全建设需求和我省经济社会发展需要,采取企业需求驱动、政府主动布局和科研机构支撑相结合的方式,强化新材料基础理论和技术研究,加大源头性技术储备,推动技术提升与产业升级。支持省内企业创新联合体积极争取国家科技计划项目,承担省级科技重大专项,集聚全省优势科研力量开展关键共性技术联合攻关,提升新材料自主供给和保障能力。

(三)重点优质企业引育工程。
聚焦省内新材料重点优势领域,突出产业链安全和供应链稳定,围绕金川集团、酒钢集团、白银有色集团、兰石集团、兰州石化、庆阳石化等新材料领域“链主”企业,吸引聚集相关领域上下游配套企业,新培育一批领军企业,持续做强做优市场主体。依托兰石重工、金川集团镍盐公司等新材料领域相关的国家级专精特新“小巨人”企业和省级专精特新企业,不断壮大我省专精特新企业集群。以国内外新材料重点领域龙头企业为目标群体,引入一批骨干企业和重点项目,培育做大我省新材料领域企业规模。积极推动符合条件的新材料企业挂牌上市,实现新材料企业梯次培育和壮大。

(四)重大项目建设工程。
紧扣国家重大战略和全省新材料产业发展需要,聚焦“4+5+N”新材料产业体系建设方向,组织实施一批新材料延链、补链、固链、强链、建链项目,护航标志性产业链安全。按照建成投产一批、开工建设一批、前期推进一批、谋划储备一批的要求,加强重点项目谋划,强化重大项目招引,重点推动一批技术水平高、下游产业需求迫切的新材料重大项目,建立动态优化的新材料产业项目库。

(五)传统产业“三化”改造工程。
聚焦先进基础材料领域有色金属、石化化工、钢铁等传统产业的转型升级,加快传统原材料向绿色化、高端化、精细化新材料转型发展,产业链进一步延伸,产品附加值进一步提高,推动新材料生产智能化改造和数字化转型取得显著成效,高端化智能化绿色化发展达到全国先进水平。围绕“源头减碳、过程降碳、末端固碳”,支持新材料“链主”企业优化用能结构,大力发展新能源推广应用绿色低碳技术,培育绿色低碳新材料产业。

(六)产业成链聚群打造工程。
持续落实强龙头、补链条、聚集群要求,在巩固重点新材料产业存量、拓展优势新材料产业增量、延伸新材料产业链、提高新材料产品附加值上下功夫,持续打好产业基础高级化产业链现代化攻坚战,补齐短板、锻造长板,推动新材料产业链向上下游延伸,形成较为完善的产业链和产业集群。构建“链主企业+配套企业”协同发展的产业生态圈,推动新材料产业从上游资源端向中游下游延伸,打通“资源成材到器”的产业上下游,降低产品成本,健全产业链条。积极融入国内国际新材料产业链,扩大我省新材料产业生态影响范围。

(七)产业园区高质量发展工程。
围绕“一核一带多点”的新材料产业发展格局,充分发挥各市州产业园区的集聚作用和项目承载作用,结合实际确定园区新材料产业1—2个主导发展方向,按照“一园区一平台一链主企业一主导新材料发展方向”的发展模式和“以园区带项目、以项目带产业”的发展思路,明确差异化发展定位,实现产业园区间错位联动发展,培育打造具有国际国内影响力的产业园区。

(八)公共服务平台建设工程。
围绕先进基础材料、关键战略材料和前沿新材料三大方向,支持资源开发共享,促进行业领域协同创新,推进新材料测试评价服务等平台建设,鼓励在基础材料领域优先提升市场化专业服务水平。加快建立完备的公务服务平台体系,促进新材料产业资源链接、测试评价及创新发展等一体化服务能力显著增强。

(九)对外开放交流合作工程。
紧抓共建“一带一路”、新时代推进西部大开发形成新格局、建设西部陆海新通道等机遇,对标新材料领域先进企业、工业园区,强化跨区域协同合作,引导省内新材料企业加大与省外优势企业交流合作,学习借鉴新材料产业全要素、全产业链、全价值链发展的先进经验,努力掌握新材料领域的新技术、新方向。
加强与“一带一路”沿线国家和地区合作,支持新材料企业开展全球化布局,开拓新材料原料基地和产品应用市场,提升国际市场运营能力。积极组织企业参加国际性、全国性的论坛、会议和大型展会,提升企业知名度、扩大品牌影响力。依托“兰洽会”等重大展会平台,设立新材料专业展区,充分展示我省新材料产业发展成果,引流国内外龙头企业来甘投资。引导省内企业通过各类方式引进国外先进技术,支持各类科技创新成果转化项目在甘落地。
五、保障措施
(一)强化统筹联动机制。
充分发挥规划引领作用和产业链链长高位推进作用,省发展改革委牵头抓总,全面落实执行链长部门和省级部门工作职责,明确任务分工、加强统筹协调,扎实推动重点领域发展、重大工程落地,统筹推进规划目标任务落实。进一步创新管理、强化服务,优先保障全省新材料重大项目用地、能耗、环境容量、碳排放等要素需求,集中优势资源推动新材料研发、工程化、产业化与应用。不断优化新材料产业标准体系、协同创新体系、人才政策体系,持续推进各地区各部门间新材料产业“政产学研用金”六位一体协同发展。
(二)注重人才队伍建设。
依托省内重大引才工程,着力引进和培育造就一批拥有自主知识产权、掌握核心技术的国内外顶尖人才、战略科技人才、科技领军人才和创新创业团队、青年科技人才、卓越工程师、陇原工匠、高技能人才。引导和鼓励企业设立新材料产业专家工作(研究)站,发掘拥有核心技术的创新团队通过股权、期权、分红等激励方式,调动科技人才创新创造活力,提供创业优惠扶持。打造结构合理、技艺精湛、数字化应用、绿色低碳等复合型新材料产业科技人才、技术工人、骨干和专业化团队。
(三)打造智库咨询体系。
依托省内新材料领域的专家资源和优势企业的创新领军人才,建立甘肃省新材料产业发展咨询智库机构,积极与国家新材料产业发展专家咨询委员会、钢铁研究总院、北京有色金属研究总院等国家级智库,建立战略合作伙伴关系,为行业规划、产业政策、重大工程等提供咨询建议,加强对我省新材料产业发展的宏观指导和信息引导。邀请新材料领域企业、专家参加我省举办的新材料产业发展高端论坛,邀请新材料领域国家重点科研机构和攻关单位为我省新材料企业发展提供指导,有效发挥智库咨询体系作用,为新材料企业开展产业政策、环保诊断、智能制造、产线装备、低碳及法律方面的咨询服务。
(四)加大财政金融投入。
充分利用绿色生态产业发展基金、兰白试验区技术创新驱动基金相关领域子基金、政府出资产业投资基金、省级中小企业发展基金、省级制造业高质量发展专项资金和数据信息发展资金等,吸引社会资本,加大对新材料产业化和规模化应用重点项目的扶持力度,重点支持填补国内空白、市场潜力巨大、有重大示范意义的新材料产品开发应用。落实新材料产业高新技术企业税收优惠政策,支持企业享受国家西部大开发税收优惠政策。积极向金融机构推介我省新材料行业重点企业和项目,鼓励金融机构为新材料企业提供信贷支持。推动新材料企业股改上市、发债融资和并购重组等,提高直接融资比重。
(五)完善产业政策配套。
坚持“两个毫不动摇”,深入推进政府职能转变,打造一流营商环境,营造更加便捷高效的政务环境、开放便利的投资环境、公平竞争的市场环境、宽松有序的经营环境。针对重大项目和重点企业开展“一企一策”精准扶持,对重点发展的新材料领域重大产业化项目,优先列入省列重大项目等项目清单,在要素保障方面予以支持保障,按规定做好环境影响评价和节能审查评价工作。鼓励各地在新能源配比上加大对新材料项目的支持力度,支持河西地区新能源项目与新材料产业项目科学有效衔接,实现“低碳”“零碳”新材料生产,打造国内“绿色”新材料高质量发展标杆。对关键战略材料及前沿新材料,在产业定位、项目落地、政策扶持等方面给予积极支持。落实好各项惠企稳企政策,支持中小企业提升专业化能力,促进大中小企业融通发展,打造产品共同创新、价值共同创造、利益共同分享的产业发展生态。
(六)加强规划实施评价。
加强新材料产业发展规划组织实施,落实部门工作责任制,明确工作目标和任务。完善新材料产业统计,全面反映规划落实情况,引导产业健康发展。健全新材料产业发展规划评估机制,对规划落实情况进行监测评估和动态调整,对规划实施过程中出现的新情况、新问题加强动态跟踪,及时协调解决。加强新材料行业监测分析,发布新材料产业政策信息,引导、促进新材料产业规范、有序发展。完善规划实施的社会监督机制,邀请并鼓励公众参与规划的监督落实工作。